•  
    • 首頁
    • 購物車
    • 購物指南
    • 客戶留言
    • 聯絡我們
    • 商品分類
  • 商品搜尋
  • 價格
  • ~
  • 
    首頁 >> 衛星電視週邊器材

    衛星中頻移頻器

    $pdf
    商品名稱  : 衛星中頻移頻器  
    商品貨號 : 6011
    原價 : NT$
    現價 NT$ 12000 元
    訂購數量 :   單位
    供貨 : 正常
    紅利點數 :

     
     
    商品簡介
     




    商品說明
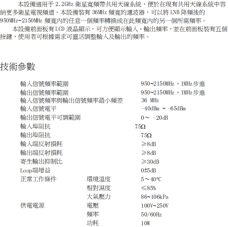
    規格描述
     
    備註
     
    • 會員登入

      Hi 請先登入

    • 會員登入
    •    |  
    • 加入會員
        商品分類
        • 太陽能/充電樁設備

          (2)
        •  BS/CS 4K衛星 (32)
          •  BS/CS 4K接收機 (4)
          • 4K BS天線套件 (11)
          •  4K 線上器材 (11)
          •  4K 相關器材 (6)
        • 日本衛星電視 (30)
          • 4K BS天線套件 (11)
          • BS/CS衛星接收機 (6)
            •  BS/CS 4K接收機 (4)
            •  BS 基本款接收機 (1)
          • BS/CS相關器材 (10)
        • 日本SKY PerfecTV (11)
        • 直播衛星電視 (8)
          • 台灣直播衛星電視 (2)
          • 大陸境外衛星電視 (3)
          • 衛星電視套裝器材 (3)
        • LNB集波器 (25)
          • 防5G干擾LNB (4)
          • C頻段LNB  (6)
          • Ku頻段LNB (7)
          • 日本衛星專用LNB (6)
          • 饋源導波管 (4)
        • 衛星天線 (21)
          • 偏焦天線 (9)
          • 正焦天線 (9)
          •  驅動天線 (3)
        • 衛星電視接收機 (9)
          •  直播衛星專用機 (4)
          •  DVB S/S2接收機 (2)
          •  PC用 DVB/S/S2  (3)
        • 衛星電視線上器材 (31)
          • 訊號分配  (12)
          • 訊號選擇 (7)
          • 訊號放大 (3)
          • 訊號混頻 (2)
          • 應用器材 (7)
        • 衛星線材接頭工具 (17)
          •  衛星纜線 (7)
          •  纜線接頭 (5)
          •  作線工具 (5)
        • 衛星電視週邊器材 (5)
        • 調測儀器工具 (8)
          •  衛星電視尋星儀 (3)
          •  調星輔助工具 (3)
          •  數位、CATV調測 (3)
        • 衛星電視機房專區 (5)
          •  數位機房頭端 (2)
          •  類比機房頭端 (3)
        • 數位電視、有線電視 (6)
          •  數位電視機上盒 (0)
          •  數位天線零配件 (5)
          •  分配器、放大器 (1)
        • 單天線多星夾具 (7)
        • 其他 (1)

         

          本周推薦


        新視介有限公司 Tel:04-24639900  Fax: 04-24631500  服務信箱 lwhsien@hotmail.com
        地址: 台中市西屯區福順路462巷6號  週一~週五 AM:09:00~PM:06:00
        Copyright (C) 2000-2016 satgo.com.tw All Rights Reserved